翟晓川等北京首钢球员冲突被罚,网友呼吁禁赛
翟晓川等北京首钢球员冲突被罚,网友呼吁禁赛

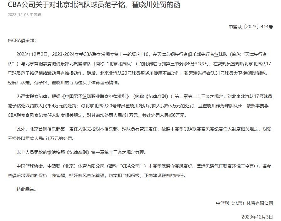
CBA官方发布公告,对北京北汽男篮队长翟晓川罚款6万元,对北京北汽男篮球员范子铭罚款4万元,对北汽男篮总经理张云松罚款1万元。这是由于他们在CBA常规赛中发生冲突,李荣培和范子铭抢地板球发生冲突,翟晓川推倒詹姆斯最终翟晓川累计2个技术犯规被驱逐出场,范子铭、翟晓川、詹姆斯被罚款,其中翟晓川罚款6万元。对于此次事件,众多网友对处罚结果不满,认为应该禁赛北京首钢两位主力核心翟晓川和范子铭。

CBA官方对翟晓川、范子铭、李荣培罚款的处罚,引发了网友的热议。一些网友认为,翟晓川和范子铭作为北京首钢的主力核心,应该被禁赛。毕竟,在比赛中发生冲突是对比赛和观众的不尊重,而且翟晓川和范子铭的行为也对比赛的公平性产生了影响。但是,也有一些网友认为,翟晓川和范子铭只是因为一时冲动而发生了冲突,不应该因此被禁赛。

实际上,翟晓川和范子铭作为职业球员,应该知道如何控制自己的情绪,避免在比赛中发生冲突。而且,在冲突发生后,翟晓川和范子铭也及时向对方和裁判道歉,承认了自己的错误。因此,对于翟晓川和范子铭的处罚,应该是以教育为主,而不是禁赛。
对于CBA官方的处罚,虽然有些网友表示不满,但是这也是为了维护比赛的公平性和秩序。同时,也希望翟晓川和范子铭能够从中吸取教训,在今后的比赛中控制好自己的情绪,避免再次发生冲突。
总之,翟晓川和范子铭在CBA常规赛中发生冲突,被罚款是理所应当的。但是,如果CBA官方能够对翟晓川和范子铭进行更加严厉的处罚,如禁赛,那么这将会对整个CBA联赛的发展产生积极的影响。
-
- 如何提升修身三力(二脑力)
-
2025-12-23 10:34:10
-
- 全是干货!南昌交警推出11项交通管理便民举措,快来一睹为快
-
2025-12-23 10:31:55
-
- 你删除了别人,如何知道别人没删你?
-
2025-12-23 10:29:41
-
- 此花有毒据说是金庸笔下《神雕侠侣》杨过中毒的情花
-
2025-12-23 10:27:26
-
- 清真寺前,韩国人开烤猪肉派对抗议
-
2025-12-22 15:34:27
-
- 兰州必吃的十种美食,没吃过别说你来过兰州。
-
2025-12-22 15:32:12
-
- 河南信阳五大美食,没吃过白去了!
-
2025-12-22 15:29:58
-
- 阿拉伯之春下的疯狂乱局!解密卡扎菲时期的利比亚内战!
-
2025-12-22 15:27:44
-
- 致敬骑士生涯!新配色 LeBron 细节太多了!
-
2025-12-22 15:25:30
-
- 流感来袭,有关流感的知识您知道吗?
-
2025-12-22 15:23:15
-
- 独揽德云社大权 师娘王慧是真聪明还是假机灵 真相暴露令您意想不到
-
2025-12-22 15:21:01
-
- 985工程高校名单公布
-
2025-12-22 15:18:46
-
- 自编自演地铁“5元占座”,博流量闹剧不能一再上演
-
2025-12-22 15:16:32
-
- 重磅官宣:春节期间,白石山为保定市民免门票
-
2025-12-22 15:14:17
-
- 绿色护眼手机全屏壁纸,全是高质量高清图片
-
2025-12-21 20:00:41
-
- 二本考不上,三本学费贵,或许可以考虑这些“包分配”的铁路院校
-
2025-12-21 19:58:27
-
- 2024年,退休中人的养老金补发比例是100%,工龄38年,能发多少?
-
2025-12-21 19:56:13
-
- "2023年最受欢迎牙膏排行榜:好来牙膏登顶,中华紧随其后!"
-
2025-12-21 19:53:58
-
- 种植一亩金银花产量收入有多少?你知道吗,那差别太大了
-
2025-12-21 19:51:44
-
- 瑞幸咖啡创始人:钱治亚
-
2025-12-21 19:49:30



80年代,蔡明和丈夫丁秋星以及儿子的合影
陈震的爸爸是谁,陈震的二环十三郎事件是怎么回事