“百万人口”的燕郊,盛名之下其实难副?
“百万人口”的燕郊,盛名之下其实难副?
提起燕郊,相信绝大多数的朋友并不陌生。“北京睡城”、“房价腰斩”、“百万人口的乡镇”等标签让这个隶属于河北的小城镇迅速成为网红城市,相信大家对燕郊都多多少少有所了解,今天我想分析一下燕郊到底有多少人口,“百万人口”到底是不是真的?

网络上关于燕郊百万人口的一小部分截图
一
在讨论燕郊人口之前,我想先讲清楚两个概念。
(一)燕郊
不了解三河市的行政区划的朋友,理解“燕郊”就会有点困难。所以首先我们先看看三河市行政区划:

三河市政府官网截图
可以发现三河市政府关于行政区划的表述中关于燕郊的表述有两个,一个是燕郊镇,一个是燕郊高新技术产业开发区。废话不多说,直接说出谜底。
1.“歧义”:燕郊镇。燕郊镇人民政府驻地行宫村,东距三河市区25公里,南距省会石家庄334公里。燕郊镇辖55个行政村街,镇域面积108.2平方公里。全镇总人口73156人,其中非农业人口6549人,耕地面积45233亩,合3015.53公顷。规模以上民营企业6家。
燕郊镇符合乡镇的概念,但人口仅7.3万人,非农业人口仅6549人,所以我描述为“歧义”。
2.狭义:燕郊高新技术产业开发区。规划面积79.8平方公里,建成区面积50平方公里(包含燕郊镇、高楼镇部分区域和行宫东街道、迎宾北路街道、燕顺路街道、康城街道),涉及92个村街、73个社区居委会。这个比较符合网友对燕郊的定义,但是许多北漂的朋友明明买了“燕郊”房子,为什么在高楼镇?

网络上某“燕郊”小区

实际位置位于高楼镇
3.广义:所以今天我们所讨论的燕郊,是一个广义范围,包括燕郊高新技术产业开发区+燕郊镇+高楼镇。
(二)人口
本文讨论人口采用常住人口概念。
按照国家统计局有关解释,常住人包括:居住在本乡(镇、街道)且户口在本乡(镇、街道)或户口待定的人;居住在本乡(镇、街道)且离开户口登记地所在的乡(镇、街道)半年以上的人;户口在本乡(镇、街道)且外出不满半年或在境外工作学习的人。
二
(一)第七次人口普查
至今为止,最为官方的人口数据莫过于第七次人口普查,查阅有关三河市人口普查公报信息,截图如下:

燕郊第七次人口普查数据为629554人(燕郊高新技术产业开发区+燕郊镇+高楼镇),占三河市全市比例为65.23%。第七次人口普查数据时间节点为2020年11月1日零时。
同一口径下,2010年1月1日零时燕郊第六次人口普查数据为327263人,增加302291人,增速为92.37%,平均每月增速为0.77%。
至2022年3月,相比第七次人口普查已经过了17个月,可粗略估计当前燕郊常住人口为71.19万人。
(二)核酸检测人数
1.2022年1月27日,河北三河市新冠疫情防控工作领导小组办公室发布关于三河市重点区域首轮全员核酸检测情况公告:三河市燕郊高新区、高楼镇、燕郊镇和西市区4个街道首轮全员核酸检测顺利完成,共采样545188份,结果均为阴性。
2.2022年1月29日,河北省三河市新冠疫情防控工作领导小组办公室发布关于三河市重点区域第三轮全员核酸检测情况的公告:三河市燕郊高新区、高楼镇、燕郊镇、行宫东街道、康城街道、迎宾北路街道、燕顺街道第三轮全员核酸检测顺利完成,共采检547594人份,结果均为阴性。
3.2022年2月2日,河北三河市新型冠状病毒感染的肺炎疫情防控工作领导小组办公室,发布公告。三河市于2月1日开展了重点地区第四轮全员核酸检测,现将检测结果予以公布:三河市燕郊高新区、燕郊镇、高楼镇、行宫东街道、康城街道、迎宾北路街道、燕顺街道第四轮全员核酸检测顺利完成,共采检507437人份,结果均为阴性。
4.2022年2月9日,河北省三河市新型冠状病毒感染的肺炎疫情防控工作领导小组办公室发布公告称,三河市重点区域第五轮全员核酸检测结果均为阴性。2月8日,三河市燕郊高新区、燕郊镇、高楼镇、行宫东街道、康城街道、迎宾北路街道、燕顺街道第五轮全员核酸检测顺利完成,共采检527974人份,结果均为阴性。
三河市重点区域(三河市燕郊高新区、燕郊镇、高楼镇、行宫东街道、康城街道、迎宾北路街道、燕顺街道)刚好符合我们定义的燕郊,平均四次核酸人数(第二次实在是找不到结果)为532048人。
(三)燕郊跨境通勤人员
相信我在表述核酸人数时候,很多燕郊朋友就按捺不住要吐槽我:核酸人数不准,许多燕郊在北京上班的人未返回燕郊、回家过年亦或是封城之前跑出燕郊了,所以不准……这一部分就要说通勤人员。
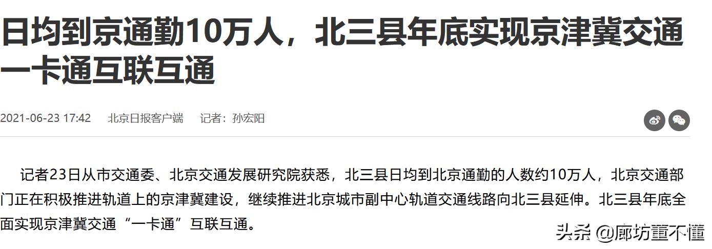
整个北三县日均到北京通勤的人数是多少?对此2021年06月23日北京日报有官方报道:

根据北京市城市规划设计研究院王良、张宇、张晓东和北京交通大学张兴华教授在《北京职住分析之北三县跨境通勤特征分析》研究:
“三河为北三县跨境通勤人口主要的输出地区,占比约七成,大厂、香河各占比约15%。结合职住数据分析可见,三河为北三县跨境通勤劳动力主要供给区,占69%;香河和大厂分别占16%和15%。”

可以大致推算出三河市日均到北京通勤的人数为7万人左右,三河市到北京通勤绝大部分居住在燕郊,按95%推算,燕郊通勤的人数为6.65万人。
三
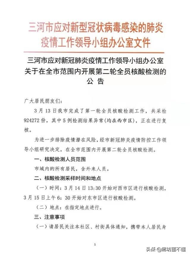
3月14日,河北三河市新冠疫情防控工作领导小组办公室发布信息显示,三河全市全员核酸共采样924272份。

如果将2022年1月27日至2022年2月9日,燕郊(三河市重点区域)核酸样本平均为532048份,加上燕郊通勤的人数6.65万人(假设未在燕郊参与三河市全员核酸),共计598548人,占三河全员核酸检测数比例为64.76%,与第七次人口普查燕郊占三河市比例65.23%仅相差0.47%。侧面证明假设的可信度。
(注:参与全员核酸的居民多为3-65岁,且有行动能力的人员)
四
结论:
通过分析,燕郊“百万人口”的说法站不住脚。疫情之下,核酸数佐证了第七次人口普查数据,根据推算,当前燕郊常住人口为71.19万人。
PS:当前廊坊市全市域面临着严峻的疫情,燕郊也封了城,三河通报西市区(燕郊)有核酸异常,希望燕郊能渡过一劫,也希望廊坊能早日战胜疫情。(燕郊是三河不可分割的一部分,三河市廊坊不可分割的一部分)
-
- 徐江:武磊踢西甲我一场没看 凭啥喂你饼?说日本留力的人是跪久了
-
2026-02-25 23:56:57
-
- 最美“小昭”陈秀丽的11个古装角色,哪一个让你至今难忘?
-
2026-02-25 23:54:42
-
- 云南恶魔孙小果被判死刑后“死而复生”,牵出近百名保护伞。
-
2026-02-25 23:52:28
-
- 年纪轻轻就将三登鸟巢开演唱会的华晨宇,为什么被那么多人欣赏?
-
2026-02-25 23:50:13
-
- 古今一百场重要战役(二)牧野之战
-
2026-02-25 03:14:09
-
- 乡愁印迹 村史村事|罗甸高里村:老集市焕发新活力 文化振兴薪火相传
-
2026-02-25 03:11:54
-
- 师兄啊师兄:道祖鸿钧是老乡?蚯蚓,浪前辈,罗睺,穿越者都是他
-
2026-02-25 03:09:40
-
- 刘胜军|特朗普的七根软肋
-
2026-02-25 03:07:26
-
- 九大工程定调山西中小企业2019工作重点
-
2026-02-25 03:05:11
-
- 迪拜哈曼丹:身价千亿颜值逆天,少女的梦中情人,活成爽文男主
-
2026-02-25 03:02:57
-
- 这辈子一定要去一次的10个日本景点
-
2026-02-25 03:00:43
-
- 录音曝光!已婚知名教授被曝“将女学生锁车内性骚扰”,多人称曾被骚扰
-
2026-02-25 02:58:28
-
- 绝命后卫师血战湘江,来不及过江的红34师战士,最终结局如何?
-
2026-02-25 02:56:14
-
- 一只鸡引发的致命叛乱——吴桥兵变的前因后果
-
2026-02-25 02:54:00
-
- 中医专业发展前景
-
2026-02-12 01:12:46
-
- 这些三叠生僻字你都认识几个?
-
2026-02-12 01:10:32
-
- 有关红军长征的资料
-
2026-02-12 01:08:17
-
- 我盛装出席只为错过你
-
2026-02-12 01:06:03
-
- 圣诞老人村真的存在 就在北极圈上
-
2026-02-12 01:03:49
-
- 魔芋烧鸭的做法,四川特色传统美食,鲜辣酸爽,好吃又上头
-
2026-02-12 01:01:35



80年代,蔡明和丈夫丁秋星以及儿子的合影
三本破镜重圆文,男女主因误会而分开多年,却因相爱重新走到一起